
37
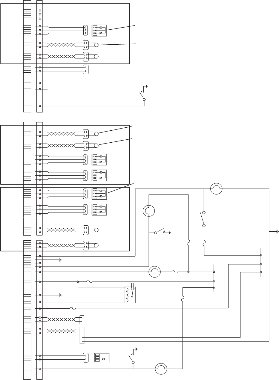
FIGURA 18 - ALAMBRADO ESQUEMATICO DE CABINA PREMIUM (6S/5M)
Localización de averías: Alambrado esquemático de cabina premium (6S/5M)
WSS_DR+
WSS_DR-
WSS_DL+
WSS_DL-
13
14
7
8
16
17
1
3
2
18
9
10
11
15 18
30A
PMV_DR_HLD
PMV_DR_REL
PMV_DR_CM N
PMV_DL_HLD
PMV_DL_REL
PMV_DL_CMN
PMV_SR_HLD
PMV_SR_REL
PMV_SR_CMN
PMV_SL_HLD
PMV_SL_REL
PMV_SL_CMN
WSS_SR+
WSS_SR-
WSS_SL+
WSS_SL-
10 13
9
16
17
12
47 6
12
3
1
11
14
5
8
WSS_AR+
WSS_AR-
WSS_AL+
WSS_AL-
PMV_AA_HLD
PMV_AA_REL
PMV_AA_CMN
12
15
11 14
2
34
13
6
5
8
10
7
9
15
5A
5A
X2
X2
5A
X3
X3
X1
X1
3
21
3
21
3
21
3
21
3
21
54
5A
5A
6
12
* *
*
*
* Válvulas moduladoras de presión
Conector Seguro de girar Packard
Común (CMN) Patilla 2 Patilla B
Retención (HLD) Patilla 3 Patilla C
Liberación (REL) Patilla 1 Patilla A
*
LAMPARA DEL ATC/
INTERRUPTOR DE CARRETERA
DESTAPADA(ORS)
VALVULA DE CONTROL DE
TRACCION-EJE MOTRIZ
VALV
ULA DE CONTROL DE
TRACCION-EJE MOTRIZ-COMUN
INTERRUPTOR DE LAMPARA DE
PARADA
J1587_B
J1587_A
J1939_BAJO
J1939_ALTO
BATERIA
RETARDADOR
TIERRA
IGNICION
REMOLQUE ABS WL
ABS WL
INTERBLOQUEO WL
ABS WL TIERRA
EJE MOTRIZ EJE DIRECCIONAL
SENSOR DE
VELOCIDAD
DE LA
RUEDA- EJE
MOTRIZ
DERECHO
SENSOR DE
VELOCIDAD
DE LA
RUEDA- EJE
MOTRIZ
IZQUIERDO
EJE MOTRIZ
DERECHO
VALVULA
MODULADORA
DE PRESION
EJE MOTRIZ
IZQUIERDO
VALVULA
MODULADORA
DE PRESION
EJE
DIRECCIONAL
DERECHO
VALVULA
MODULADORA
DE
PRESION
EJE
DIRECCIONAL
IZQUIERDO
VALVULA
MODULADORA
DE
PRESION
SENSOR DE
VELOCIDAD
DE LA
RUEDA- EJE
DIRECCIONAL
DERECHO
SENSOR DE
VELOCIDAD
DE LA
RUEDA- EJE
DIRECCIONAL
IZQUIERDO
(OPCIONAL)
RELE
RETARDADOR
LAMPARA
INDICADORA
DE
REMOLQUE
ABS
INTERRUPTOR
DE CARRETERA
DESTAPADA
(ORS) DEL ABS
+12V IGNICION
+12V BATERIA
SENSOR DE
VELOCIDAD
DE LA
RUEDA EJE
MOTRIZ
ADICIONAL
DERECHO
SENSOR DE
VELOCIDAD
DE LA
RUEDA EJE
MOTRIZ
ADICIONAL
IZQUIERDO
VALVULA
MODULADORA
DE
PRESION DEL
EJE MOTRIZ
ADICIONAL
DERECHO
EJE ADICIONAL
CERROJO
DIFERENCIALSOL
INTERRUPTOR DE CARRETERA
DESTAPADA DEL ABS
ENTRADA/ SALIDA 2
ENTRADA/ SALIDA 3
DIFERENCIAL
DIFERENCIAL-COMUN
LAMPARA
DEL ATC
INTERRUPTOR
DE CARRETERA
DESTAPADA(ORS)
DEL ATC
VALVULA DE
CONTROL DE
TRACCION (TCV)
LAMPARA
INDICADORA
ABS
LAMPARA DE
PARADA
INTERRUPTOR DE
LAMPARA DE
PARADA(SLS)
NO USADO
NO USADO
NO USADO
Komentáře k této Příručce